抑菌圈测量及菌落计数仪IN-YJ500
产品价格:电话联系规格型号:IN-YJ500
本产品是一款集图像采集、数据处理与统计分析于一体的菌落计数及抑菌圈测量仪,广泛应用于食品、药品、化妆品、环境监测、医疗卫生、科研院校等领域。仪器采用先进的数字图像处理技术,具备荧光菌识别、抑菌圈测量及效价测定和杀菌功能,可快速精准完成培养皿内菌落的测量分析、抑菌圈测量及抗生素效价测定,大幅提升实验效率,有效降低人工操作误差。
- 免费咨询热线:15376683203
- 产品概述
- 图文介绍
详细产品介绍及技术参数
一、产品介绍:
本产品是一款集图像采集、数据处理与统计分析于一体的菌落计数及抑菌圈测量仪,广泛应用于食品、药品、化妆品、环境监测、医疗卫生、科研院校等领域。仪器采用先进的数字图像处理技术,具备荧光菌识别、抑菌圈测量及效价测定和杀菌功能,可快速精准完成培养皿内菌落的测量分析、抑菌圈测量及抗生素效价测定,大幅提升实验效率,有效降低人工操作误差。
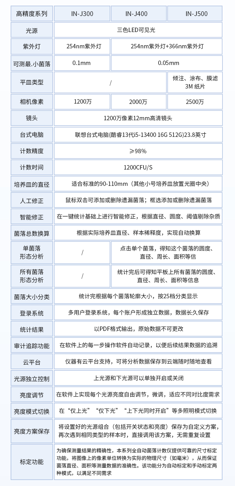
二、性能指标
1、成像装置
全封闭暗箱设计,有效消除外界杂散光干扰
配备360°环形四色LED可见光光源,实现无影柔光照明
内置254nm紫外灯,可对腔体杀菌消毒
内置366nm紫外灯,可激发菌落荧光,满足大肠埃希氏菌计数、绿色荧光蛋白观察等需求
★可直接通过软件自由调节上、下光源亮度、开启关闭,无需机械开关控制
★光源方案可保存,可直接调用历史方案,无需重复设置
2500万像素超清彩色相机
1200万像素12mm高清镜头
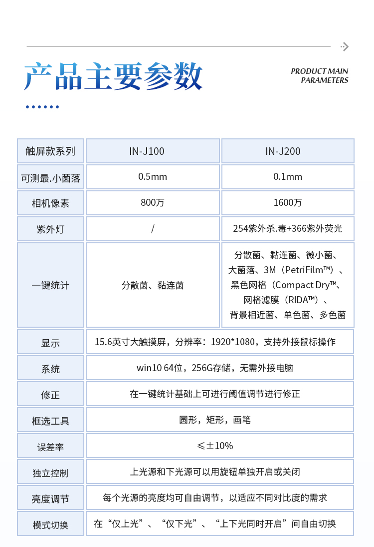
★可检测最小菌落:0.05mm
★计数精度:≥98%
★计数时间:1200CFU/S
平皿类型:倾注、涂布、膜滤、3M纸片
适配培养皿直径:标准 90–110 mm,其余小号培养皿置于光圈中央即可测量。
2、软件功能
2.1、菌落分析软件
1)10种模式分类一键计数:
分散菌一键计数:对边缘比较清晰,分布较为分散的菌落进行快速统计
黏连菌一键计数:适用于背景颜色单一、菌落黏连边缘模糊的菌落快速统计
微小菌一键计数:适用于直径0.1mm-0.5mm的微小菌落的快速统计
大菌落一键计数:适用于直径大于2mm的微小菌落的快速统计
3M(PetriFilm™)一键计数:对生长在3M纸片上的菌落进行快速统计
黑色网格(CompactDry™)一键计数:对生长在黑色实线纸片上的菌落进行快速统计
网格滤膜(RIDA™)一键计数:对生长在滤膜纸片上的菌落进行快速统计
背景相近菌一键计数:适用于菌落颜色与培养基颜色相近的菌落进行快速统计
单色菌一键计数:单色菌落、多色菌落选中一种颜色进行快速统计
多色菌一键计数:可多次单击目标菌落,自动提取对应颜色,即可自动分割出所选区域内所有相同颜色菌落,适用于多色菌中特定颜色菌落的统计
2)辅助统计工具
人工修正:鼠标双击可添加或删除遗漏菌落;框选添加或删除遗漏菌落
智能修正:在一键统计基础上可进行智能修正
测量工具:角度、线段、面积、曲线
污染菌(杂质)剔除:根据颜色、直径、圆度剔除杂质
单菌落形态分析:点击单个菌落,可得知这个菌落的圆度、直径、周长、面积等信息
所有菌落形态:统计完后可得知平板上所有菌落的圆度、直径、周长、面积等信息
菌落大小分类:统计完后,根据每个菌落轮廓大小,按25档分类显示
样本菌落总数换算:根据实际培养皿直径、样本稀释度,实现自动换算
2.2、抑菌圈分析软件
1) 抑菌圈直径测量
自动检测:基于抑菌圈轮廓的精确边缘检测,适合边缘清晰、标准圆形的抑菌圈 Ø
拟圆检测:基于抑菌圈轮廓的圆形拟合整圆,适合非标准圆形的抑菌圈
手动检测:鼠标点击抑菌圈边缘上三点成圆,适合边缘模糊的抑菌圈
2) 抗生素效价测定
一剂量法效价检测:适合美国药典
二剂量法、三剂量法检测:适合中国药典2025版
3) 均匀性、重复性检测
重复性检测:采用标准板对直径进行多次测量。相对误差≤0.01%、重复测量直径误差≤0.001mm
均匀性检测:采用标准板对同一抑菌圈位置依次旋转90°并完成4次测量。相对误差≤0.01%
4) 辅助统计工具
标注:支持在图片上根据需求,标注文字、数字等相关信息
自定义标定:可根据琼脂实际高度,由用户自主完成标定参数的微调
高级参数设置:支持依据预设参数,自动剔除无效的抑菌圈检测数据
3、数据安全与管理
多用户账户管理:系统支持多用户独立登录,每个账户对应专属独立数据空间,所有数据均实现长久安全存储。
数据输出与防篡改:检测统计结果支持PDF格式导出;原始检测数据不可修改,保障数据真实性。
审计追踪溯源:内置审计追踪功能,软件可自动记录操作人员的每一步操作,可全程追溯结果数据。
双语显示切换:系统内置中文、英文双语显示模式,支持一键快速切换。
数据管理:仪器搭载云平台服务,分析检测数据可同步上传至云端存储,支持用户随时随地查看数据。
4、光源管理
该系列全自动菌落计数及抑菌圈测量仪配备了灵活的上、下双光源系统,用户可以根据培养皿类型、菌落及抑菌圈特性、背景情况,通过软件自由调节光源以获得最佳的成像效果。具体功能包括:
独立控制:上光源和下光源可以单独开启或关闭。
★亮度调节:无需机械开关操控,可直接通过软件实现各光源亮度的独立自由调节,且支持精度达1%的细微调节,精准适配不同对比度的检测需求。
模式切换:用户可以在“仅上光”、“仅下光”、“上下光同时开启”等多种照明模式间自由切换。
★方案保存:支持方案自定义保存功能,用户可将调试完成的光源组合(含各光源开关状态、亮度参数)保存为自定义检测方案,后续检测同类型样本时可直接调取,无需重复设置,大幅提高工作效率,同时有效保障检测结果的一致性。
5、标定功能
为确保测量结果的精准性,本系列全自动菌落计数及抑菌圈测量仪配备可靠的尺寸标定功能,可将图像中的像素单位精准转换为实际物理尺寸(mm),从而保障菌落及抑菌圈直径测量数据的准确性。该功能分为自动标定(根据相机参数)和手动标定(菌落计数使用直尺,抑菌圈测量使用标准板)两种模式,以满足不同用户和场景的需求。
















- 2024-09-30 光合作用测定仪:探索植物生长的绿色引···
- 2024-09-20 光合作用测定仪:揭示植物生长奥秘的利···
- 2024-09-13 土壤养分检测仪:精准农业的关键工具
- 2024-07-29 揭示绿色之谜——叶面积测量仪
- 2024-07-26 食品安全的科技守护者:食品安全分析仪···
- 2024-07-19 揭示土壤生命的微观奥秘——土壤检测仪
- 2024-07-18 破译绿色生命的能量密码——光合作用测···
- 2024-07-17 植物生态研究的得力助手——叶面积测量···
- 2024-07-16 揭开绿色冠层的生态密码——植物冠层分···
- 2024-07-15 食安卫士:食品安全分析仪的使命







